UNESA
s2.fh@unesa.ac.id
HOME
ABOUT
HISTORY OF STUDY PROGRAM
SEJARAH PROGRAM STUDI S2 HUKUM
VISION MISION
VISI MISI S2 HUKUM
PROFILE VIDEO
ORGANIZATIONAL STRUCTURE
ACCREDITATION
STAFF
LECTURERS
GUEST AND INVITED LECTURE
RESEARCH AND PUBLICATION
Research Roadmap
STUDENT AND ALUMNI
ACADEMIC
Kalender Akademik
Pedoman Tugas Akhir
Lampiran Tugas Akhir
Format Kartu Kendali Revisi Pengerjaan TA Tesis
E-SERVICES
INFORMASI PENDAFTARAN
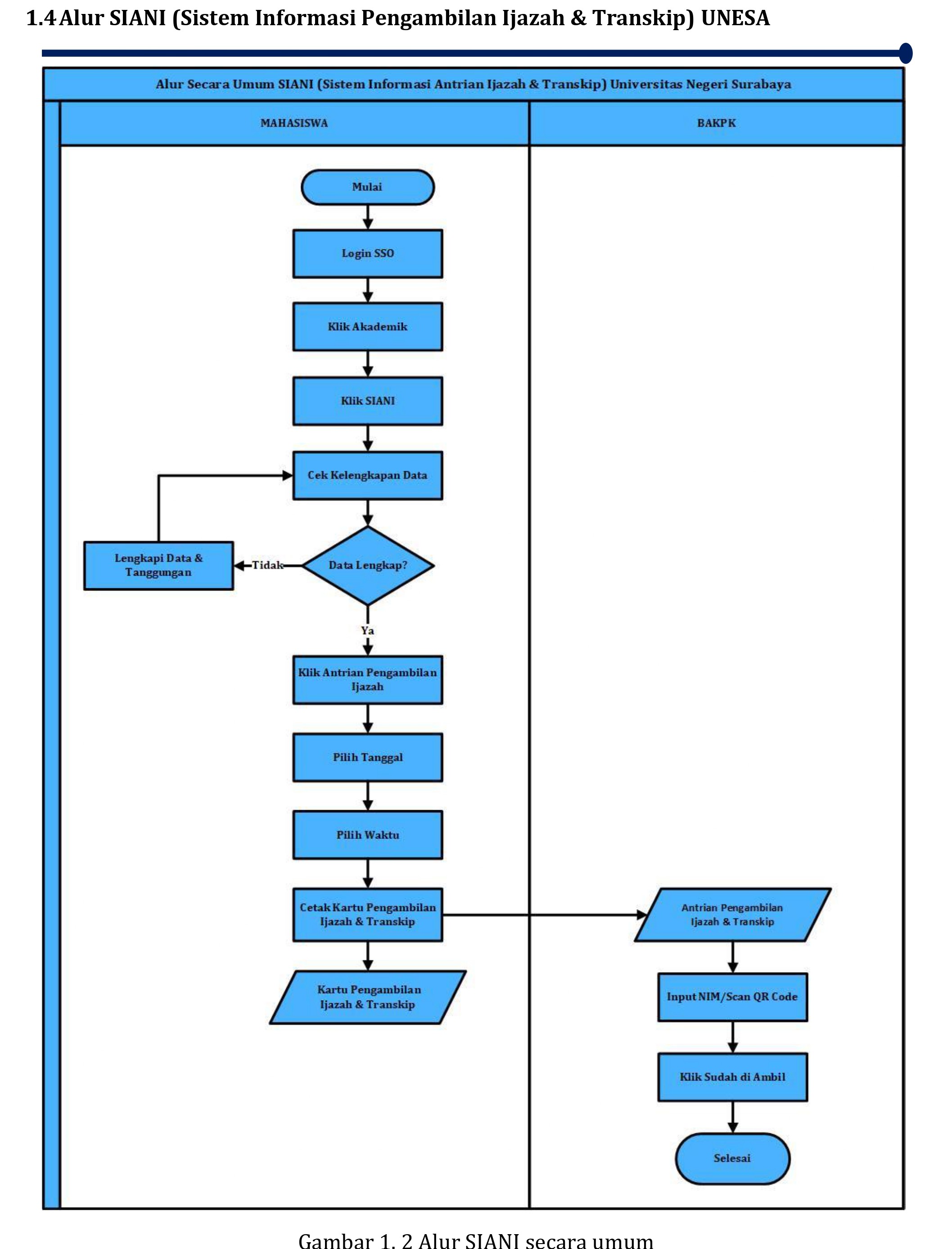
Sistem Informasi Antrian Ijazah (SIANI)
Sistem Informasi Layanan Terpadu (SILAW)
Test of English Proficiency (TEP)
Berita Terbaru
lihat berita selengkapnya
Penguatan Perspektif Hukum Global untuk Mendukung SDGs 16: FH UNESA Gelar Visiting Lecturer Bahas Peran Pengadilan dalam Kebijakan Publik
08 Mei 2026
9 Views
Mengawal Industrialisasi Berkelanjutan, S2 Hukum FH UNESA Berperan Aktif dengan BK DPR RI dalam Konsultasi Publik terkait RUU Kawasan Industri
06 Mei 2026
23 Views
Alur Pengajuan Tahapan Penyelesaian Tugas Akhir Magister Hukum FH UNESA
19 April 2026
76 Views
Informasi Format Kartu Kendali Revisi Pengerjaan Tugas Akhir (Tesis)
16 April 2026
60 Views
FH UNESA Gelar Audit Persiapan Akreditasi internasional S2 Hukum
13 Maret 2026
149 Views
PENERIMAAN MAHASISWA BARU PASCASARJANA PROGRAM MAGISTER HUKUM FAKULTAS HUKUM UNESA
09 Februari 2026
216 Views
‹
1
2
3
4
›
Agenda
Lihat Agenda Selengkapnya
Informasi
Lihat Informasi Selengkapnya
BERITA
Terbaru
Penguatan Perspektif Hukum Global untuk Mendukung SDGs 16: FH UNESA Gelar Visiting Lecturer Bahas Peran Pengadilan dalam Kebijakan Publik
08 Mei 2026
Mengawal Industrialisasi Berkelanjutan, S2 Hukum FH UNESA Berperan Aktif dengan BK DPR RI dalam Konsultasi Publik terkait RUU Kawasan Industri
06 Mei 2026
Alur Pengajuan Tahapan Penyelesaian Tugas Akhir Magister Hukum FH UNESA
19 April 2026
Informasi Format Kartu Kendali Revisi Pengerjaan Tugas Akhir (Tesis)
16 April 2026
FH UNESA Gelar Audit Persiapan Akreditasi internasional S2 Hukum
13 Maret 2026
Populer
Pengumuman Jadwal dan Tata Tertib TEP First Test Mahasiswa Baru Pascasarjana UNESA Angkatan 2025
07 Nopember 2025
KALENDER AKADEMIK UNIVERSITAS NEGERI SURABAYA TAHUN AKADEMIK 2025-2026
23 Juli 2025
Pengambilan Ijazah Wisudawan Periode 116 Dimulai 12 November 2025
10 Nopember 2025
PENERIMAAN MAHASISWA BARU PASCASARJANA PROGRAM MAGISTER HUKUM FAKULTAS HUKUM UNESA
09 Februari 2026
Rapat Tinjauan Manajemen (RTM) Tahun 2025
03 Oktober 2025
KATEGORI
PENGUMUMAN
INFORMASI
ARTIKEL
FACULTY OF LAW PROFILE
MASTER OF LAW PROFILE
Academic Services
Location of Law Faculty
Galeri
View
S2 Visiting Lecturer VTP
View
Visiting Lecturer S2 VTP
View
Foto Bersama FGD BK DPR RI
View
Pembahasan Konsultasi Kegiatan BK DPR RI
View
Pemberian Materi Konsultasi dalam Kegiatan BK DPR RI
View
3 Langkah wajib yang harus ditempuh Mahasiswa Magister Hukum
View
Audit Akreditasi Internasional S2 Hukum
View
Poster S2 Hukum 2026
View
Dosen S2 Hukum
View
Struktural S2 Hukum
Scroll to Top